Ikke begynn 
Med tanke på at det kun er 11 arbeidsdager til 1 Januar 2026 skal det holde hardt med avklaring innen den tid. Men den som venter på noe godt…
Ikke begynn 
Med tanke på at det kun er 11 arbeidsdager til 1 Januar 2026 skal det holde hardt med avklaring innen den tid. Men den som venter på noe godt…
Jeg håper ikke alle pengene kommer til å endre meg
Edit:
For ordens skyld, dette var en spøk
Forventer at vi blåser mellom motstand, når marked for summet seg de neste dagene 
Merlin tryller seg vel inn igjen 🧙♂️
Og da kommer nok Merlin med en ny “analyse” som forklarer hvorfor han likevel ikke ventet med ny inngang til kursen var nede i 40 igjen… 
Om dette skal være min måte å hente tilbake Nano og Ulti tapene blir jeg overrasket. Men skal jeg tro alle rakettene var hvert fall timingen min impeccable 
Dog er det vel fortsatt noen uker å omstrukturere for de som fortsatt ønsker å handle på disse nivåene 
Har heldigvis safen full av phillharmonikere fra 2021 om også dette går til h…

Ukens kommentar 

Ender vel med avslag, så får Merlin rett 
Oi! Så greit å følge med på Tekinvestor.
Her jobber alltid noen på å lete frem info for oss andre som venter i spenning. Dere er dyktige. Må bare innrømme at jeg er “gratis passasjer”.
Takk skal dere ha! 
👏
Da ser vi i tilfelle hvor mange på OB som følger med på disse Kinesiske listene, utenom oss her på forumet.

Kan vel nyte godt av Fomo’en dette forumet kommer til å forårsake i morgen 🥸
Men helt ærlig.
Jeg håper virkelig de som har ventet og ventet og ventet, får seg en fin belønning til slutt.
God jul 
Aseries stiger pent på bra omsetning, som forventet.
Har god tro på solid stigningstakt i Photocure ,med det bakteppe som ligger å “verker”!!


Asieris er dyktige! For en partner Photocure har fått etablert samarbeid med.
B L O C K B U S T E R produkter evner nok Asieris å kunne få frem med sitt samarbeid med giganten Sinopharm. Lovende for Hexvix og Cevira internasjonalt
Lys slukket og hyggelig melding etter børsslutt for Asieris?!
Asieris steg 5,6% på over 2 ganger gjennomsnitt volum
Bid/Ask
10.35/10.36
Prev. Close
9.81
Open
10.08
Day’s Range
9.99 - 10.42
52 wk Range
6.32 - 13.22
Volume
13.659M
Average Vol. (3m)
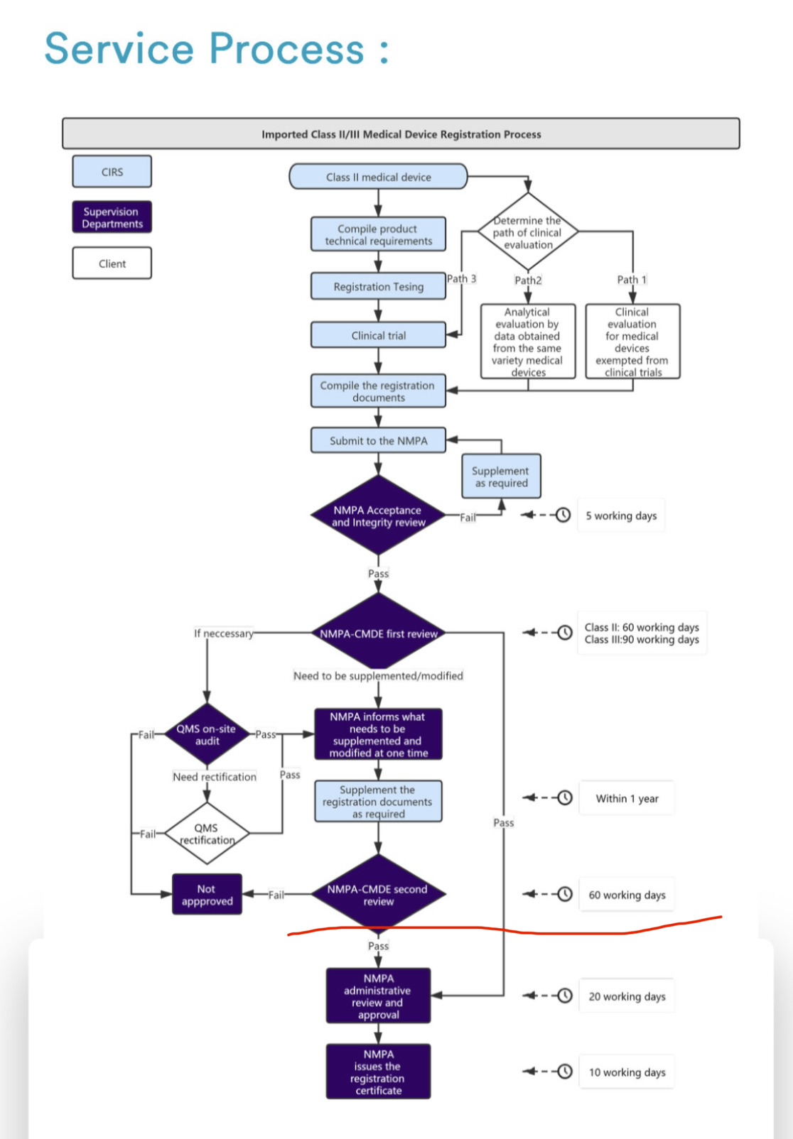
Er det noen som kan kaste klarhet i hvor nå Cevira befinner seg i godkjennelses prosessen nå når alle lys er slukket. Har den forlatt CDE og er oversendt til NMPA for godkjenning og hva er det NMPA skal se på i denne fasen eller er det bare formalitet?
Når jeg bruker AI får jeg følgende;
Positiv conclusion from CDE lead directly to NMPD administrativ approval.
Her er vi nå. Merk dere at linja er tegna før «Pass» - altså at vi ikke er ferdig med second review ennå selv om lysene er slukket.
Edit: (slik jeg tolker det)
Ser bra ut! Hvor kommer grafikken fra?
Har stjelt det fra noen andre her inne (
), så usikker på hvor det er hentet fra. Husker dessverre ikke hvem