Har vel vÊrt diskutert opp i mente pÄ trÄden tidligere dette og henvist til mange linker som viser det her med 60d.
60d fra innsendt etterspurt dokumentasjon som da var bekreftet den 4 Agust.
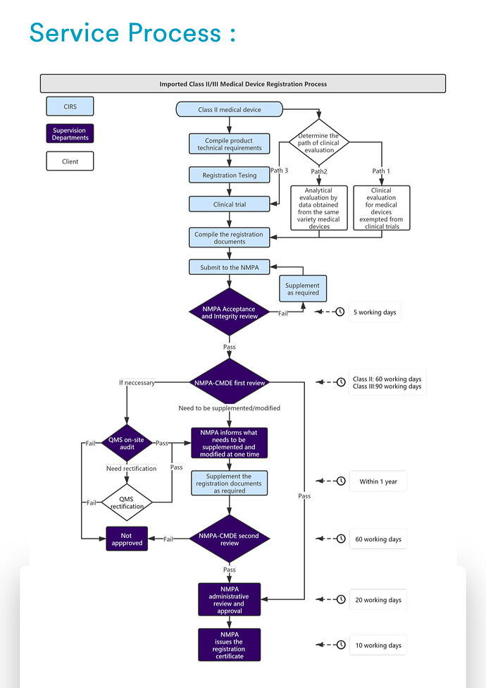
Edit: âNMPA 2nd review timeline 60 working daysâ
Har vel vÊrt diskutert opp i mente pÄ trÄden tidligere dette og henvist til mange linker som viser det her med 60d.
60d fra innsendt etterspurt dokumentasjon som da var bekreftet den 4 Agust.
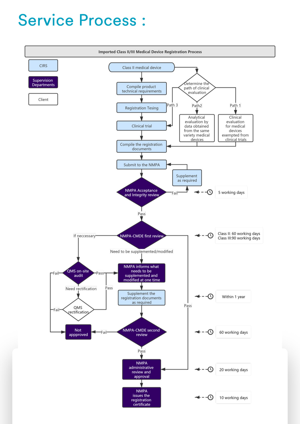
Edit: âNMPA 2nd review timeline 60 working daysâ
Spiller ingen stor rolle for meg. Bryr meg ikke sÄ mye om den nedtellingen. Det kommer nÄr det kommer. Og Q3 hÄper jeg viderefÞrer trenden fra Q2.
Huff. Her blander man epler, pÊrer og kanarifugler i en salig suppe ogsÄ cherry picker man det man fÞler passer best.
Artikkelen beskriver Device path way (Hint: Det stÄr med store bokstaver i artikkelen).
APL-1702 fÞlger Drug pathway (Hint: Det stÄr spesifikt i meldingen fra Asieris).
Du kan altsÄ IKKE bare ta noen frister fra Device path way og tro det gjelder for Drug pathway.
Det er problem nr 1.
Og igjen - hva tror man skal skje etter âfristenâ pĂ„ 60 dager? En det virkelig noen som tror det resulterer i en melding om godkjennelse eller ikke?
Synes det er ganske utrolig at det har blitt âopplest og vedtattâ som en sannhet - for det er det ikke.
Noen kjappe kontroll spÞrsmÄl man ogsÄ kan stille seg:
NĂ„r Dan sier âsent 25 eller tidlig 26â - Hvordan tenker dere det matcher med 60 dagers frist som begynte lĂžpe den 4. Juli? Tror dere dette er info som Dan ikke burde kjenne til?
Uansett - avklaring er nÊrt forestÄende og kan godt komme i morgen for den sagt skyld uten at det har noe med en 60 dagers frist relatert til Device pathway Ä gjÞre. Avklaring kan ogsÄ komme i 26.
(Tro om Jubel setter party face pÄ dette innlegget ogsÄ eller
)
Cevira er en device/drug combo. Har du link til prosessen pÄ drug pathway siden du er skrÄsikker pÄ dine uttalelser, eller er det kun trust me bro du henviser til?
Usikker pÄ hva du mener skal skje nÄr review er ferdig? Man fÄr ikke et svar pÄ approved eller ikke mener du? Kanskje du som vet det kan forklare oss andre det, og gjerne henvise til kilder og?
Ang Dan, er han involvert i sÞknadsprosessen i Kina? Det var nytt for meg. Trodde det var Asieris som tar seg av det jeg. FÄr hÄpe for Dan sin del han fortsetter med Ä ikke si noe rundt hva han vet om sÞknadsprosessen fÞr Asieris selv bÞrsmelder det. Hadde vel kanskje ikke vÊrt spes heldig det for Dan og PHO om noe annet skjedde.
Edit: MÄtte lese innlegget ditt pÄ nytt for Ä prÞve Ä finne noe som helst kilder til hva du sier samtidig som du latterliggjÞr de som tror pÄ ting man faktisk har kilder pÄ og kan sjekke opp.
Kan ikke se noe som helst utenom at âDan sierâ der? Har du noe mer Ă„ komme med enn kun det?
Har du lest noe sted at det er ulike frister mellom âDeviceâ og âDrugâ?
NÄr fristen er ute, har vi vel tre mulige alternativer? Enten godkjent, ikke godkjent eller anmodning om flere tilleggsopplysninger?
MĂ„ si jeg er spent pĂ„ svar her ja. Og ikke minst linker til kilder han bruker. Blir litt pinlig om alt han sier er âtrust me broâ og âDan sa sent 2025/tidlig 2026â.
Hadde vÊrt godkjent i mars foruten at NMPA Þnsket mer dokumentasjon. SÄ der var graverne i trÄden helt pÄ ballen. Til tross for «offisiell» guiding om H2-25/H1-26.
Om siste iterasjon ender opp med oktober eller ei er en annen sak. Men det er alltids lÄvedÞrer ledige for alle som vil banke inn Äpne dÞrer.
Det er det Äpenbart ikke. Da hadde kurs, omsetning og interesse vÊrt stÞrre.
Ja prosessen hittil har vist seg Ă„ vĂŠre spot on i henhold til hva linken jeg pastet isted viser til rundt sĂžknadsprosessen.
Basert pÄ bevegelse i kÞ og siden 4 august start second round review sÄ viser det og at det er godt innenfor 60 arbeidsdager fristen. Faktisk et godt stykke frempÄ.
NÄr det gjelder Dan sÄ tro meg pÄ at jeg full forstÄelse for at man ikke hÞrer pÄ han. Men Ä tro at han ikke kjenner til sÞknadsprosessen synes jeg blir litt naivt.
Uansett, dette var det Dan ordrett sĂ„ pĂ„ Q2 som var min referanse til utsagnet âDan sa sent 2025/tidlig 2026â
Dette var altsÄ etter det var kjent at Asieris mÄtte sende inn ekstra informasjon.
âThey continue through their interactions with the NMPA. Thatâs a Chinese FDA. There is no statutory requirement on them in terms of time lines. Historical average has been somewhere in the 18-month plus range. Again, it could be the end of this year, early next year when they get an answer from the NMPA.â
NÄr det gjelder det regulatoriske, sÄ ga jeg noen hint. Selv om det er en drug+device sÄ fÞlger den enten drug pathway eller device pathway. Ganske enkelt Ä fÞlge opp hvis man har interesse. Jeg kommer ikke til Ä bruke noe mer tid pÄ dette, rett og slett fordi jeg regner med avgjÞrelsen er rett rundt hjÞrnet som jeg sa. Dvs. en periode pÄ 0-3 mnd.
SĂ„ sĂ„nn sett er det bare Ă„ ignorere hvis man fĂžler for det. Men âfristâ pĂ„ 60 dager mener jeg er direkte feil. (punktum).
Det er en opplest sannhet pÄ denne trÄden. Heldigvis pÄvirker ikke TI verken kurs eller omsetning!
Vil ikke si det er opplest og vedtatt selv her inne - selv om det er mest sannsynlig slik jeg personlig ser det. Men men, er fort den mest plausible og samtidig minst lukrative triggeren Ă„ syne som jeg kan huske i sektoren.
Utover dét kan TI pÄvirke bÄde kurs og omsetning.
Du greier altsĂ„ bruke 10+min Ă„ type opp innlegget ditt (ja du stod som is typing i 10+minâŠ), men ikke paste inn en eneste link til kilder pĂ„ hva du pĂ„stĂ„r er rett?
Det er vel heller ingen som pÄstÄr at Dan ikke er informert hvordan det ligger an med sÞknaden. Hvor ser du at folk pÄstÄr det?
Jeg selv har faktisk poengtert flere ganger at han er nok godt informert om hva stÄden er, men han kan naturlig nok ikke si noe som helst offentlig annet enn Ä gi et generisk svar pÄ gjennomsnittlig tid det normalt sett tar, noe han har gjort lenge, ikke kun under Q2.
Men en ting har du helt rett i, og det er at en godkjenning lett kan komme lenge fĂžr de 60d er over. Det er det ingen som vet.
Uansett ingen poeng vi krangler om det her. Det ser ut som vi er generelt sett enig i at det er nÊrt nÄ.
Man kan f.eks sjekke regelverket:
SÄ er det riktig at dette ikke er en absolutt frist, men allikevel verdt Ä fÞlge med pÄ. Man kan anta det er en ambisjon - som de akkurat nÄdde for ordinÊr review.
Kanskje han bare garderte seg i tilfelle prosessen skulle ende med behov for enda flere tilleggsopplysninger?
Det er selfĂžlgelig en kombo av gardere seg litt pĂ„ tid sĂ„ han ikke gir falske forhĂ„pninger til akjsonĂŠrer + hva ville skjedd om han gjenga âAsieris fortalte meg feedback fra NMPA er Cevira blir godkjent, kun xx gjenstĂ„r og det blir ferdigstilt dato xxâ.
Et annet alternativ er jo at han ikke vet noe i det hele tatt utenom gjennomsnittstid det vanligvis tar i Kina, men selv Peaf pÄ HA har vel ikke sÄ liten tiltro til Dan at han ikke snakker med Asieris i det hele tatt om det.
Poenget mitt var, om jeg har forstÄtt dette riktig, at fristen vi viser til ikke garanterer godkjenning eller avslag, men kan i teorien alternativt ende med at det blir anmodet om flere avklaringer/tilleggsopplysninger. Det er dog lite sannsynlig.
Er samme jeg tolker det til ja. 3 options. Og som du sier sÄ er vel mer opplysninger lite sannsynlig. Det er vel litt av poenget med runde 1, avdekke hva som mÄ utdypes
[quote=âaribjo, post:1237, topic:42599â]
Basert pÄ bevegelse i kÞ og siden 4 august
4 JXHS2400035
Du er nu nummer ----------------- 4 i kĂžen !!!

Og de 2 andre !!!
81 JXHS2400035
221 JXHS2400035
Dansken
Har sett pÄ de konti som bare har akkumulert aksjer i Är. Den konto som jeg liker har Þkt fra
230 000 til 450 000 aksjer. Det er en J.P.Morgan konto og har bare Ăžkt beholdningen og ikke solgt en eneste aksje.
Begynner Ă„ komme seg da
